Sistem Minimum adalah rangkaian yang paling sederhana dari sebuah mikrokontroller. Rangkaian ini sering dihubungkan dengan rangkaian lain, misalnya rangkaian LED, rangkaian LCD, rangkaian driver motor dan lainnya, IC dari mikrokontroller bisa diprogram dan diupload menggunakan alat yang bernama downloader. Ic dari mikrokontroller bermacam-macam, contohnya atmega 8535, atmega 16, atmega 32, atmega 8 dan lainnya.
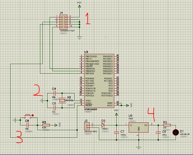
Sebelum membuat mikrokontroller tentunya ada yang harus diperhatikan, saya akan menjelaskan gambar rangkaian sistem minimum di atas secara bertahap sesuai nomor yang saya cantumkan.
1. ISP (In-System-Programmable)
Pada dasarnya prinsip mikrokontroller bisa secara parallel atau secara seri, ISP merupakan system pemrograman mikrokontroller secara seri, disinilah tempat penguploadan program yang kita masukan kedalam IC mikrokontroller.
2. Rangkaian Osilator (Crystal/XTAL)
Pada dasarnya mikrokontroller memiliki sifat seperti manusia, kalau dianalogikan crystal/XTAL bisa disebut sebagai jantung/osilator dari mikrokontroller. Sebenarnya mikrokontroller sendiri sudah memiliki osilator internal sebesar 8 Mhz, namun untuk membuat kinerja lebih cepat dan maksimal, biasanya menggunakan osilator tambahan (eksternal) yang nilainya lebih dari 8 Mhz dan maksimal 16 Mhz.
3. Rangkaian Reset
Rangkaia reset pada sistem minimum berfungsi untuk mengembalikan urutan kerja dari program kembali ke awal, penggunaan tombol reset bersifat optional.
4. Rangkaian Regulator
Rangkaian regulator disini berfungsi sebagai catu daya dari sistem minimum yang dibuat, mikrokontroller beroperasi pada tegangan 5v, karena mungkin tegangan dari baterai bermacam-macam dan kadang melebihi 5v, maka diperlukan regulator LM7805 untuk penstabil tegangan agar tetap 5v.


